Loading...
Loading...
UX/UI design case study for a modern hotel booking platform that aggregates multiple providers and offers seamless reservation experience with transparent pricing and unified policies.

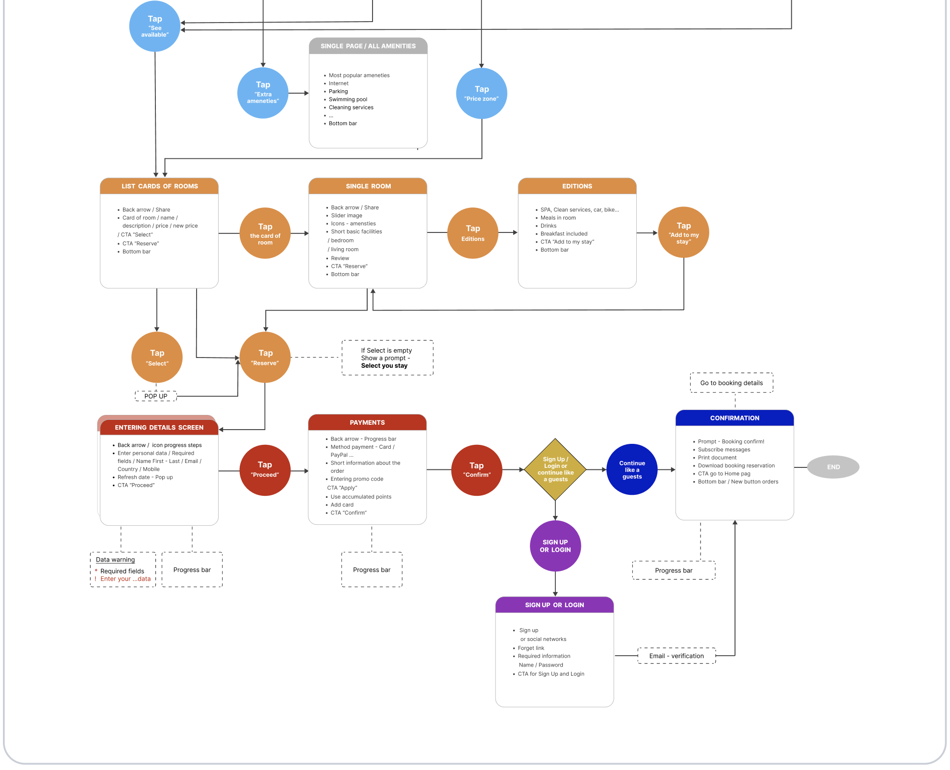
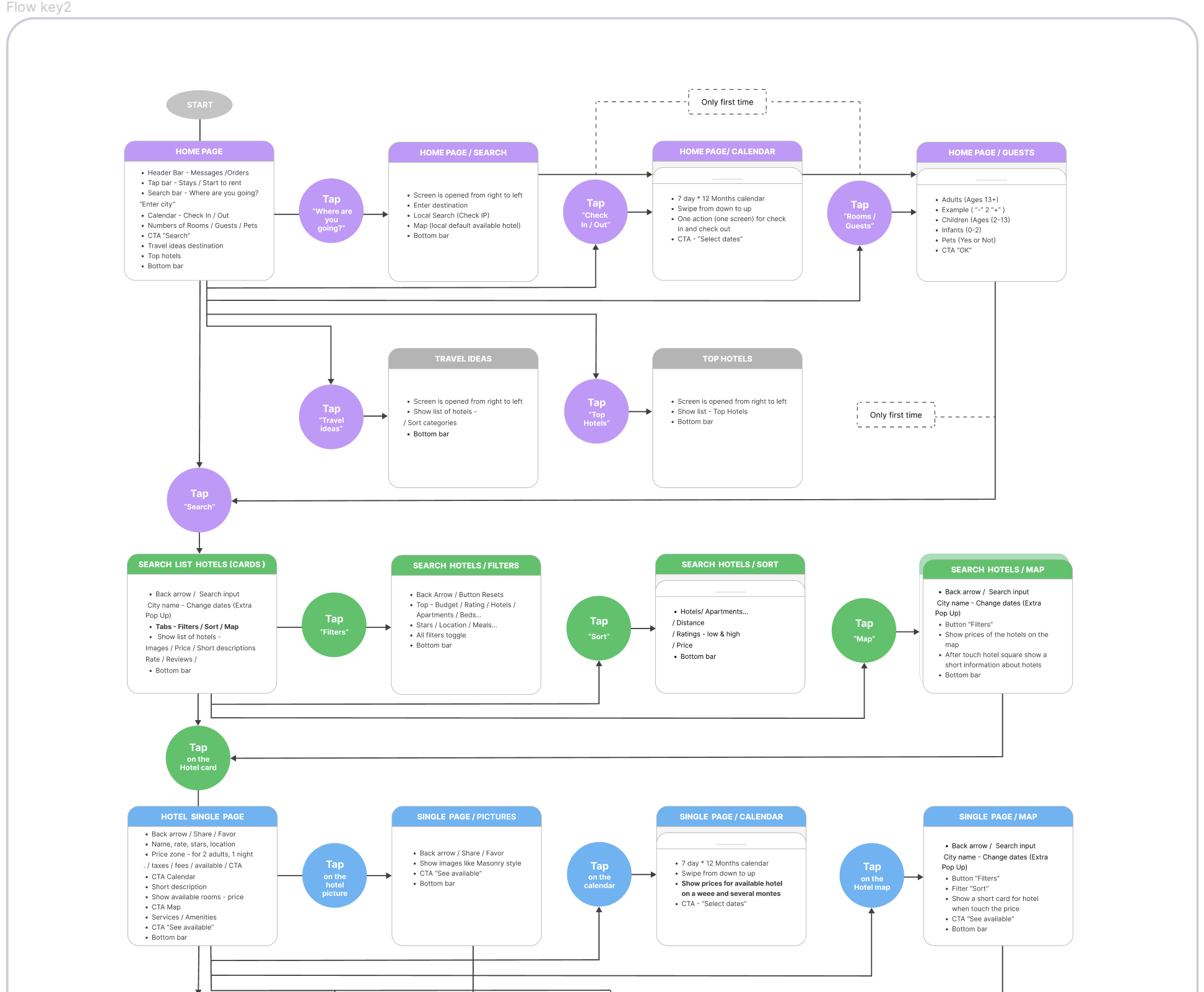
Led end-to-end product design for an aggregator hotel-booking platform. Framed the work as a hypothesis-driven case: transparent pricing and unified policies would increase trust and completion. Defined success as booking completions, retention, and reduced abandonment; used research, journey mapping, and iterative prototyping to validate assumptions before locking final UI.
Travelers faced fragmented information, hidden fees, and unclear cancellation policies across sites. We needed to validate that (1) a single place to compare and book with full transparency would increase completions, and (2) progress indicators and simpler forms would reduce abandonment.
Structured a user-centered process: (1) Research and personas to understand pain points and decision criteria. (2) Journey mapping to identify drop-off points and opportunities. (3) Hypotheses: transparent price comparison and unified policies would build trust; step-by-step booking and progress indicators would reduce abandonment—tested through wireframes and prototypes with users. Iterated on search, comparison, maps, and booking flow based on completion and feedback. Shipped mobile-first UI with smart search, transparent comparison, interactive maps, and unified policy display; design decisions traceable to research and validation.
Booking completions up 65%, retention up 45%; transparent pricing and clear policies increased trust; progress indicators and simpler forms reduced abandonment. Outcomes evaluated against initial success criteria; structure and visuals improved satisfaction and provided a basis for further iteration.